portant; word-wrap: break-word !important;">
portant; word-wrap: break-word !important;">
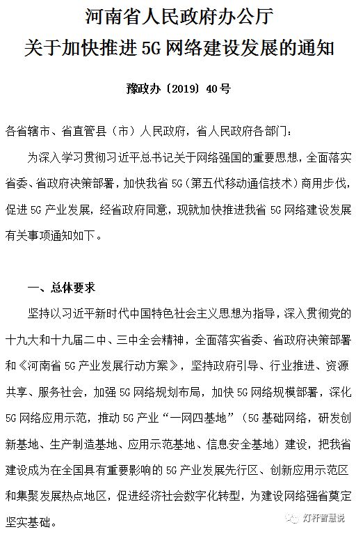
portant; word-wrap: break-word !important;">《通知》中表明河南省在加快推进5G网络建设中将会坚持四大基本原则:坚持统筹规划、合理布局;坚持开放共享、融合发展;坚持安全环保、绿色协调;坚持应用引领、重点突破。
portant; word-wrap: break-word !important;">
portant; word-wrap: break-word !important;">在坚持开放共享、融合发展中,河南省将积极推动移动通信基站塔(杆)资源与路灯杆、监控杆、交通指示牌等社会塔(杆)资源双向开放,创新建设模式,统筹推进5G基站建设。
portant; word-wrap: break-word !important;">
portant; word-wrap: break-word !important;">那么,河南省接下来的重点任务将有哪些?
portant; word-wrap: break-word !important;">
portant; word-wrap: break-word !important;">从该《通知》我们可知,未来河南省在推进5G网络建设发展中的重点任务有八项,分别为:
(一)加强5G基站统筹规划。
(二)推进移动通信基站塔(杆)资源与社会塔(杆)资源双向开放共享。
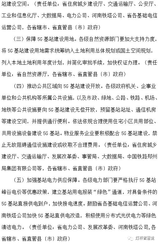
(三)保障5G基站建设用地。
(四)推动公共区域向5G基站建设开放。
(五)加强基站电力供应保障。
(六)加强通信基础设施建设与保护。
(七)加快推进5G网络建设。
(八)加强5G产品研发和应用推广。
portant; word-wrap: break-word !important;">划重点!八项任务中的亮眼之处:
portant; word-wrap: break-word !important;">
portant; word-wrap: break-word !important;">1.政府出钱,落实5G基站建设发展规划
各地要按照《河南省人民政府办公厅关于进一步加强城市通信基础设施规划工作的通知》(豫政办〔2016〕211号),将5G基站建设纳入城市控制性详细规划,采用政府购买服务模式落实5G基站建设发展规划编制费用。
portant; word-wrap: break-word !important;">
portant; word-wrap: break-word !important;">2.规范路灯杆资源建设管理,按需预留5G基站建设空间
推进移动通信基站塔(杆)资源与社会塔(杆)资源双向开放共享。各地要进一步规范路灯杆等社会塔(杆)资源建设管理,在规划新建多杆合一公共设施时,要统筹考虑5G基站建设需求,预留5G基站建设空间。
portant; word-wrap: break-word !important;">
portant; word-wrap: break-word !important;">3.公共设施要无偿开放建设5G基站,物业服务企业禁止无故阻碍或收取不合理费用
推动公共区域向5G基站建设开放。各级政府机关、企事业单位和公共机构等所属公共设施,以及市政、绿地、公路、铁路、机场、地铁等公共设施要向5G基站建设无偿开放,预留基站站址、通信机房等建设空间,并提供通行便利。物业服务企业要积极配合5G基站建设,禁止无故阻碍通信设施建设或收取不合理费用。
portant; word-wrap: break-word !important;">
portant; word-wrap: break-word !important;">4.严格执行5G基站峰谷电价优惠政策,加快5G基站直供电改造,积极使用分布式光伏电力等绿色清洁电力
加强基站电力供应保障。各级电力部门要严格执行5G基站峰谷电价等优惠政策,建立基站用电报装“绿色”通道,对具备条件的5G基站直接供电到户,加快接电速度。鼓励省各基础电信运营公司、河南铁塔公司加快5G基站直供电改造,积极使用分布式光伏电力等绿色清洁电力。
portant; word-wrap: break-word !important;">
portant; word-wrap: break-word !important;">详情可以查看《河南省人民政府办公厅关于加快推进5G网络建设发展的通知》原文:
portant; word-wrap: break-word !important;">
portant; word-wrap: break-word !important;">
portant; word-wrap: break-word !important;">
portant; word-wrap: break-word !important;">
portant; word-wrap: break-word !important;">
portant; word-wrap: break-word !important;">
portant; word-wrap: break-word !important;">

